Laut Pressemeldung des Fraunhofer Instituts für Lasertechnik ILT entwickeln Fachleute im deutsch-kanadischen Projekt AI-SLAM ein KI-Werkzeug zum automatisierten Laserauftragschweißen von Verschleißteilen für den Bergbau.
AI-SLAM
Die Abkürzung stehe für das Projekt „Artificial Intelligence Enhancement of Process Sensing for Adaptive Laser Additive Manufacturing“. Die KI-Software solle in Echtzeit Geometrien während des Beschichtens automatisch erfassen, Prozessparameter anpassen und den Prozess durch die Analyse umfangreicher Datenmengen iterativ verbessern.
Die Idee für das Projekt stammt von Amit Varma, Mitgründer und Geschäftsführer der Braintoy Inc. aus Calgary, Kanada, der primär die kanadische Bergbauindustrie als Zielgruppe sehe. Diese habe laut Varma das Problem, jährlich Millionen von Verschleißteilen wie Steinbrecherzähne, Bohrkronen oder Reißzähne reparieren und neu beschichten zu müssen. Das Laserauftragschweißen habe sich dabei bewährt, doch doch benötigen Unternehmen dafür nach Presseinformationen erfahrene Maschinenbedienende. Die Apollo Machine and Welding Ltd. aus Alberta nehme als typischer Anwender an dem Projekt teil. „Für derartige Job-Shops ist es unmöglich, viele erfahrene Laserbearbeiter einzustellen“, so Varma. „Wir wollen nun mit KI die Aufgaben des Bedienungspersonals vereinfachen.“
Null-Fehler-Produktion: Jedes Bauteil fehlerfrei Laserbeschichten
Als Basissoftware komme OpenARMS (Open Adaptive Repair and Manufacturing Software) der BCT Steuerungs- und DV-Systeme GmbH aus Dortmund zum Einsatz, die speziell für die Anpassung von Bearbeitungspfaden in Fertigungsprozessen entwickelt worden sei. Sie arbeite mit der Web-Plattform mIOS von Braintoy zusammen, die laut Varma weltweit die einzige Technologie sei, die alle Datentypen erfassen und in derselben Pipeline ausführen könne. Die KI solle zunächst Parameter empfehlen, die der Maschinenführer einstellen müsse, und diese dann in Echtzeit anpassen, um eine optimale Beschichtung sicherzustellen.
Das Fraunhofer ILT spiele in dem Projekt eine wesentliche Rolle, indem es sein Wissen im Laserbeschichten mit dem LMD-Verfahren einbringe. „Wir qualifizieren die LMD-Prozesse, um sagen zu können, ob es eine gute oder eine schlechte Beschichtung ist. Die Hauptaufgabe besteht darin, unser Know-how zu visualisieren und zu digitalisieren“, so Projektleiter Max Zimmermann. Die Forschenden aus Aachen ließen LMD-Prozesse ablaufen und erfassten die Daten in einer Form, die von der KI gelesen und verarbeitet werden könne.
Echtzeit-Prozess: Echtzeit-Prozess: Ausschuss mit KI vermeiden
Der Erfolg des Machine-Learning-Prozesses hängt nach Angaben des Instituts entscheidend von der präzisen Datenerfassung ab. Laut AI-SLAM solle die KI im Idealfall alle Fehler in Echtzeit klassifizieren und den Bedienenden Anweisungen geben. „Die Maschine bekommt also ein Gehirn, das erklärt, wie sich Fehler vermeiden lassen!“, so Amit Varma. Erste Modelle seien bereits im Einsatz, und es werde derzeit an der Integration zusätzlicher Sensoren und der Entwicklung einer „Empfehlungsmaschine“ gearbeitet. Diese solle ähnlich wie Streaming-Dienste personalisierte Empfehlungen geben. Bis zum Projektende im März 2025 sei ein Echtzeitprozess geplant, der optimale Parameter für die Fehlerkorrektur vorschlage, sodass Fehler präventiv vermieden werden könnten.
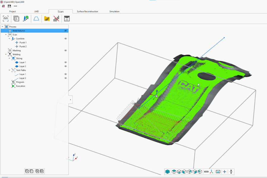
Auch der LMD-Prozess selbst werde laut Zimmermann durch das Projekt rationalisiert, indem er von der Planung der Werkzeugbahnen bis zur Ausführung automatisiert werde. Der Prozess umfasse das Scannen der Oberfläche, das Einstellen der Parameter und das Starten des Verfahrens. Diese Automatisierung senke die Einstiegshürden für neue Anwender und erhöhe die Effizienz für erfahrene Nutzer.
Weitere Partner für AI-SLAM gesucht
Obwohl das Projekt bald abgeschlossen sei, plane Braintoy, weitere Partner zu gewinnen. Varma erklärte, dass derzeit eine enge Zusammenarbeit zwischen mehreren Partnern bestehe, die von den Regierungen Kanadas und Deutschlands unterstützt werde. Man strebe jedoch eine breitere Kooperation an, da die Forschungsergebnisse nicht geheim gehalten werden sollten.
Interessierte könnten sich direkt bei Braintoy oder dem Fraunhofer ILT melden. Fachleute des Fraunhofer ILT informieren am Stand des AI-SLAM Projekts auf der Formnext 2024 in Frankfurt am Main vom 19. bis 22. November.

